即刻精选
23:46 · May 9, 2023 · Tue
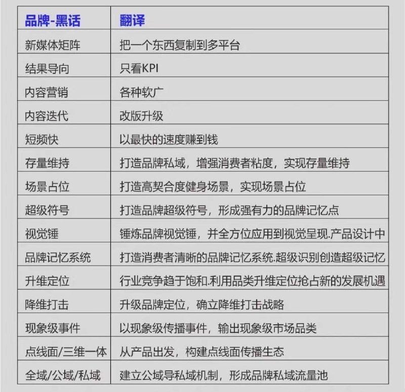
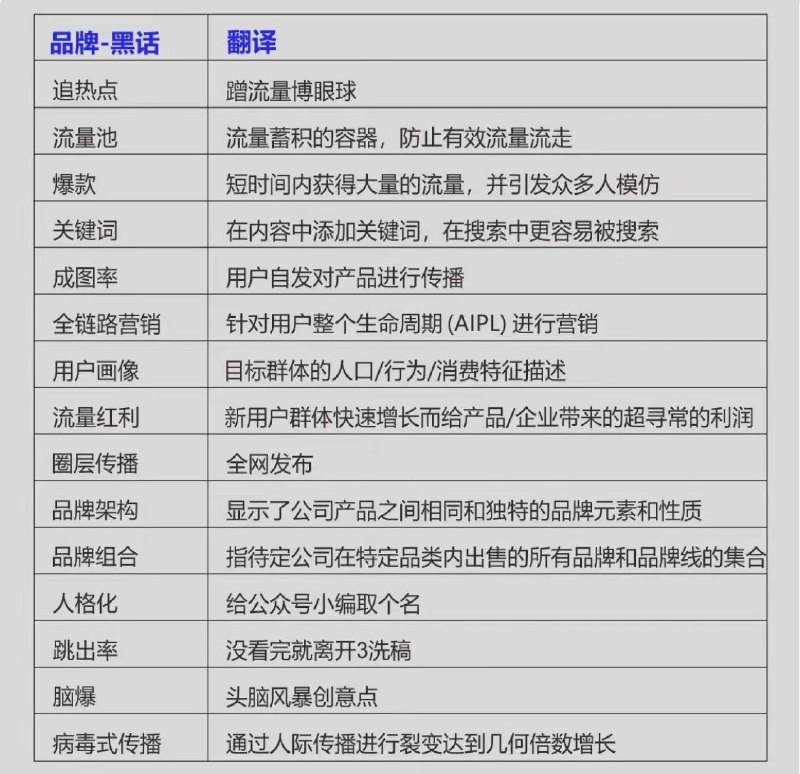
现实生活中听到这些词会觉得有点恶心 #你不知道的行业内幕
Home
Powered by
BroadcastChannel
&
Sepia