精选即刻App热门话题,X: x.com/jike_collection
Crafted by @i5tar
半夜12点疑似Windows 11镜像流出,刚才体验了一下

流出版本稳定性很差,建议在虚拟机环境下使用

变化:
1. OOBE(首次开机设置)改版,设置内容和以前差别不大,离线账户藏得更深了。
(离线账户启动方法:微软账号登陆界面下选择"Sign-in options"->选择"Offline account"->选择"Limited experience"->输入离线账户用户名,这样就OK了)
2. 开始菜单样式改变,都为Windows X风格
3. 窗口全为圆角
4. 默认图标(包括MSI Installer)都有变化
5. button,checkbox都mac化
6. 窗口填充动画变成毛玻璃
7. 新增Windows Dashboard
8. 任务栏支持图标居中
9. 设置界面图标微改
10. CMD,Powershell界面更改

感觉很像半成品
1. Get Started示例图中是Win10的界面
2. 并没有完全圆角
3. 整体风格真的很像之前的第三方XP主题
4. 高分辨率自适应有问题
5. 发现了WinX文件夹 #科技圈大小事
神舟十二号乘组亮相,3 名航天员将于明天上午 9 时 22 分进入太空

中间为聂海胜,现年 57 岁,航天员大队大队长、特级航天员,担任本次飞行乘组指令长,曾参与「神六」和「神十」飞行任务
右边为刘伯明,现年 55 岁,特级航天员,曾参与「神七」飞行任务,辅助翟志刚完成了出舱行走
左边为汤洪波,现年 46 岁,二级航天员,2010 年入选为我国第二批航天员,本次为首次参加飞行任务。 #科技圈大小事
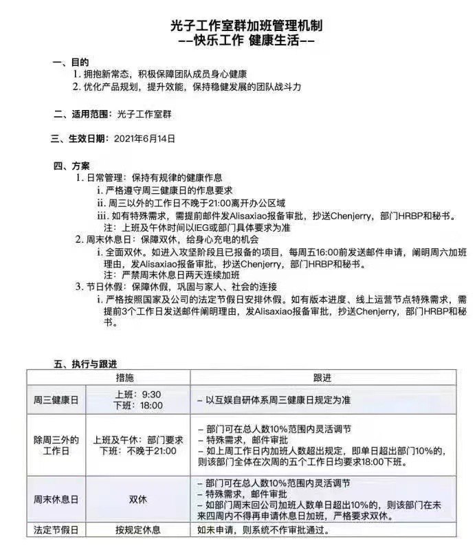
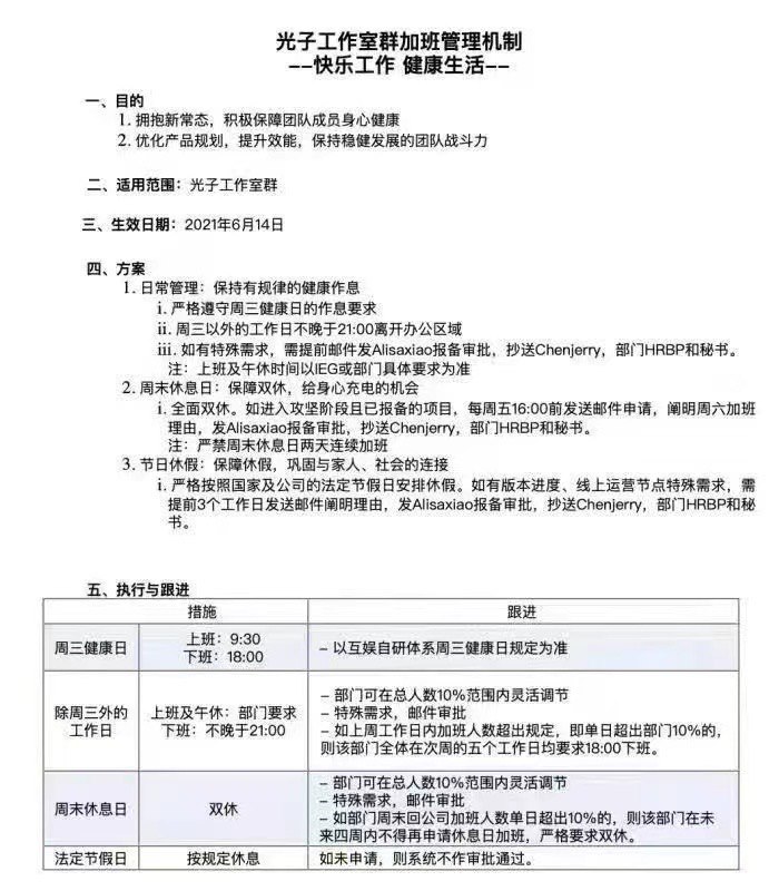
大家怎么看腾讯光子工作室群主动限制员工加班?这会成为互联网行业“996”退潮的标志吗? #科技圈大小事
✍️除了专注模式和实况文本,iOS 15 还有这些值得你关注的新功能

WWDC21 开发者大会首日 Keynote 演讲中,Apple 正式公布了新一代 iOS 操作系统 iOS 15 的各项特性,除了之前传闻的新的通知样式和管理方式,专注模式 (Focus)、实况文本 (Live Text)、Safari 扩展等功能的加入,也值得我们关注。

目前,iOS 15 已经发布了面向开发者使用的开发者预览版本,少数派在体验了新版系统之后,帮你整理了 iOS 15 中值得关注的新特性。注意,由于开发者预览版本仅面向开发者提供,旨在帮助开发者提前为 App 适配新版系统、开发新功能,我们不建议你现在就进行升级尝鲜。

🔗阅读更多:https://sspai.com/post/67108?from=jike #科技圈大小事
✍️派早报:Android 12 Beta 2 释出、奥林巴斯发布新相机、《洛基》上线等

1⃣️Google 放出 Android 12 第二个测试版本
2⃣️Apple 宣布开放 ShazamKit 给第三方开发者
3⃣️三星将于 6 月 28 日展示重新设计的 Wear OS
4⃣️奥之心发布奥林巴斯 PEN E-P7
5⃣️Adobe 发布 M1 版 Illustrator、InDesign 和 Lightroom Classic
6⃣️漫威剧集《洛基》提前上线,已开始更新
7⃣️Netflix 版《星际牛仔》确定秋季播出
8⃣️EA 公布《战地 2042》预告片,10 月正式发售

🔗阅读更多:https://sspai.com/post/67145?from=jike #科技圈大小事
6月9日,比亚迪董事长王传福谈到了小米造车,他说:“新能源汽车已成风口,很多人一拥而上,如果没有精准的战略,就会亏钱,虽然对雷军等大咖亏钱不重要,但浪费三年时间很重要。”
王传福的话没错,3年时间就是机会成本,一步错,就可能导致步步错。
不过雷军在小米上市后,曾说过这样一句话,或许能很好地回应王传福,雷军说:“有机会一定要试一试。创业的试错成本其实并不高,而错过的成本非常高。”
雷军不是一个草率做决定的人,造车这件事他是经过深思熟虑的。不然也不会压上所有的声誉和资源去造车。
另外王传福其实也并非是劝小米不造车的意思,他同时也说:“造车新势力们抢的是燃油车的大蛋糕。其实我们需要他们进来,利用做手机的流量,做手机的粉丝,还有一些平台商利用它的流量和生态,说服大家不要买燃油车,都来买电动汽车。这个蛋糕不就变大了吗?”
#王传福谈造车新势力# #王传福谈小米造车# #创业交流# #科技圈大小事
#古早互联网的快乐
15年的百度网盘
15年的网易云音乐
15年的百度贴吧
15年的网易新闻
16年初的minecraft
只是短短六年,各家的风格恍如隔世 #科技圈大小事
✍️派早报:工信部通报侵害用户权益的 APP、Apple 正式上线空间音频与无损音频

1⃣️工信部发布关于侵害用户权益行为的 APP 通报
2⃣️Apple Music 正式上线空间音频与无损音频
3⃣️SONY 正式发布 WF-1000XM4 无线降噪耳机
4⃣️华纳兄弟确认旗下三款游戏将不会参加今年 E3 大展
5⃣️Xcode 13 测试版显示 Mac Pro 将会升级全新 Intel 至强处理器
6⃣️AMD 正式发布采用 7nm RDNA2 的专业显卡 Radeon Pro W6000 系列

🔗阅读更多:https://sspai.com/post/67122?from=jike #科技圈大小事
谁会是生鲜电商第一股呢?6月8日,每日优鲜和叮咚买菜同一天向美国证券交易委员会(SEC)递交了IPO招股书,每日优鲜将在纳斯达克上市,而叮咚买菜将在纽交所上市。

之前另外一家生鲜电商美菜网也多次传出上市消息,不过至今没有被确认,估计应该无缘生鲜电商第一股的争夺了。

每日优鲜成立于2014年11月,创始人为徐正,15岁就考上了中科大,曾担任过联想集团的高管;

叮咚买菜成立于2017年4月,创始人为梁昌霖,毕业于国防科技大学电子对抗学院,他是一位连续创业者,曾参与创办过丫丫网和妈妈帮。他还曾在2002年独立开发了世界第一款视频剪辑软件Easy Video Joiner&Splitter,卖出过5万份,赚得80万美元。梁昌霖还曾在部队服役12年,所以他转业之后创业,一直将有类似经历的华为创始人任正非作为奋斗的目标看待。

美菜网成立于2014年6月,创始人是刘传军,毕业于中国科学院研究生院空间物理专业,他是团购网站窝窝团的前联合创始人。
#谁会是生鲜电商第一股?# #财经头条# #创业交流# #科技圈大小事
中国市值前二十公司的十年变化 #科技圈大小事
WWDC 21这个等待界面的动画真够酷的,很有MetaVerse那味 #科技圈大小事
“奈雪的茶”公司上市招股书披露,他们花费了17.9万美元(约合人民币114.5万元),委托灼识咨询做了一次3000人规模的调研并引用一手和二手资料,做出了一份“中国现制茶饮及现制茶饮店行业分析报告”。
这份报告的许多数据,被用于奈雪的茶招股书中“行业概览”一章。
报告数据显示,奈雪的茶在2020年是中国五大高端现制茶饮店品牌之一。2020年按全部产品零售消费价值计,奈雪的茶所占据的市场份额排名第二。门店数量489家也排名市场第二。
第一名的名字虽然没有在奈雪的茶的招股书中体现,但应该就是喜茶了。
#财经头条# #奈雪的茶通过港交所聆讯# #科技圈大小事
不愧是铁齿铜牙纪晓岚的编剧,汪海林的话是真犀利! #科技圈大小事
根据 The Verge 的消息, 苹果正在为 Android 用户开发一款应用程序,让他们可以检测到隐藏的 AirTag,防止被跟踪。

就,还挺离谱的...... #科技圈大小事
Android是谷歌的一个商业产品,开源之后的项目是AOSP,Android ~= AOSP + Google全家桶。在符合开源协议的情况下可以任意使用AOSP,但是使用Android需要Google同意。

手机上的鸿蒙更像是一套深度定制的软件,不可能离开AOSP,IoT上的鸿蒙大概是LiteOS嵌入式系统。操作系统、应用软件和一部分“愿景”互相交织,是不是挺乱的,乱就对了🐶

沸腾! #科技圈大小事
✍️派早报:华为召开新品发布会,Apple 将推出家庭操作系统 homeOS 等

1⃣️华为召开 HarmonyOS 2 及华为全场景新品发布会
2⃣️招聘广告显示 Apple 将推出家庭操作系统 homeOS
3⃣️Apple M2 芯片预计于 7 月投入产品线
4⃣️微软将发布新一代 Windows 系统
5⃣️Apple 发布 2020 年 App Store 生态系统销售报告
6⃣️Canon 公布 EOS R3 细节信息
7⃣️HP 宣布完成对游戏外设品牌 HyperX 的收购

🔗阅读更多:https://sspai.com/post/67009?from=jike #科技圈大小事
Back to Top